The Company
We have a highly trained team, a large inventory of raw materials, production up to 50,000 daily cases, competitive prices and the experience to meet with success at national and international markets.
Our company focuses on innovative, cost-effective, and high-quality packaging solutions, that result in producing corrugated boxes of the highest standars in the Dominican Republic.
We work with the firm intention of offering products and services to our customers. We design according to your needs with no limitation or quantity on products.
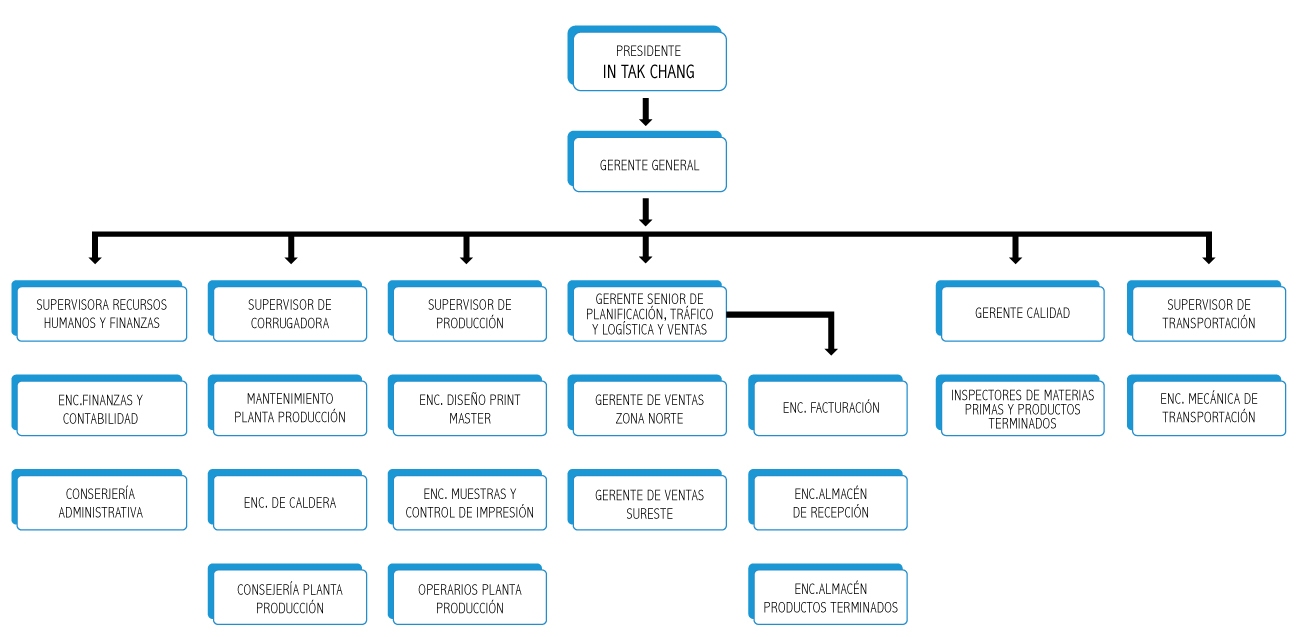
Organization Chart





